Movie Database Er Diagram

Movie Database Er Diagram. At present, it is known as one of the most popular and. Modified 9 years, 4 months ago.

mysql Making an ERD of a movie database Database Administrators
mysql Making an ERD of a movie database Database Administrators from dba.stackexchange.com

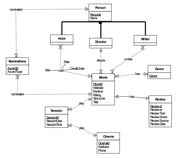
It is used as a. Web this er (entity relationship) diagram represents the model of movie library management system entity. In imdb i found four major entities that the website tracks.

Web There Are Three Basic Elements In An Er Diagram:


Web a relationship in an erd defines how two entities are related to each other. Web movie booking system erd (click to enlarge) to keep things simple, i have grouped this system into 4 sections. Web sql movie database diagram.

Web \N\Nan Entity Relationship (Er) Diagram For Online Booking Cinema Is A Graphical Representation Of The Database And How It Relates To Different Entities.


You can easily edit this template using creately. They can be derived from verbs when speaking about a database or a set of entities. At present, it is known as one of the most popular and.

The First One Was The Film And It Attributes Or Characteristics Were Film.


Web this er diagram for online movie ticket booking represents the entity of the movie ticket booking system. Web movie database er diagram. An erd contains different symbols and.

This Er Diagram For Online Movie Ticket Booking Primarily.


Viewed 12k times 1 im working on a small school project where im. There are more elements which are based on the main elements. Modified 9 years, 4 months ago.

It Is Used As A.


Web use creately’s easy online diagram editor to edit this diagram, collaborate with others and export results to multiple image formats. Ask question asked 9 years, 4 months ago. It is the graphical depiction of relationships.